以下类和接口构成了 JDBC API。
5.1 java.sql 包
JDBC API 的核心包含在 java.sql 包中。java.sql 中的枚举、类和接口如下所示。枚举和类以粗体显示;接口以普通样式显示。
java.sql.Arrayjava.sql.BatchUpdateExceptionjava.sql.Blobjava.sql.CallableStatementjava.sql.Clobjava.sql.ClientInfoStatusjava.sql.Connectionjava.sql.DataTruncationjava.sql.DatabaseMetaDatajava.sql.Datejava.sql.Driverjava.sql.DriverActionjava.sql.DriverManagerjava.sql.DriverPropertyInfojava.sql.JDBCTypejava.sql.NClobjava.sql.ParameterMetaDatajava.sql.PreparedStatementjava.sql.PseudoColumnUsagejava.sql.Refjava.sql.ResultSetjava.sql.ResultSetMetaDatajava.sql.RowIdjava.sql.RowIdLifeTimejava.sql.Savepointjava.sql.SQLClientInfoExceptionjava.sql.SQLDatajava.sql.SQLDataExceptionjava.sql.SQLExceptionjava.sql.SQLFeatureNotSupportedExceptionjava.sql.SQLInputjava.sql.SQLIntegrityConstraintViolationExceptionjava.sql.SQLInvalidAuthorizationSpecExceptionjava.sql.SQLNonTransientConnectionExceptionjava.sql.SQLNonTransientExceptionjava.sql.SQLOutputjava.sql.SQLPermissionjava.sql.SQLSyntaxErrorExceptionjava.sql.SQLTimeoutExceptionjava.sql.SQLTransactionRollbackExceptionjava.sql.SQLTransientConnectionExceptionjava.sql.SQLTransientExceptionjava.sql.SQLTypejava.sql.SQLXMLjava.sql.SQLWarningjava.sql.Statementjava.sql.Structjava.sql.Timejava.sql.Timestampjava.sql.Typesjava.sql.Wrapper
以下类和接口在 JDBC 4.2 API 中是新增或更新的,其中新增项以粗体突出显示:
java.sql.BatchUpdateExceptionjava.sql.CallableStatementjava.sql.Connectionjava.sql.DatabaseMetaDatajava.sql.Datejava.sql.Driverjava.sql.DriverActionjava.sql.DriverManagerjava.sql.JDBCTypejava.sql.SQLPermissionjava.sql.PreparedStatementjava.sql.ResultSetjava.sql.SQLInputjava.sql.SQLOutputjava.sql.SQLTypejava.sql.SQLXMLjava.sql.Statementjava.sql.Typesjava.sql.Timestampjavax.sql.XADataSource
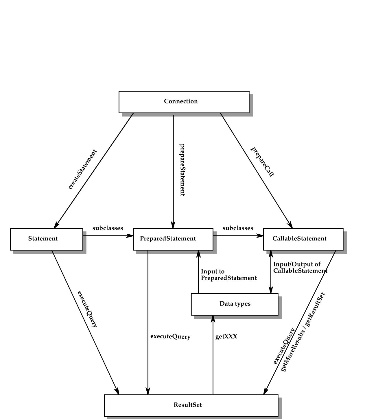
图 5-1 展示了 java.sql 包中主要类和接口之间的关系。

图 5-1 java.sql 包中主要类和接口之间的关系
5.2 javax.sql 包
以下列表包含 javax.sql 包中的类和接口。类以粗体突出显示;接口以普通样式显示。
javax.sql.CommonDataSourcejavax.sql.ConnectionEventjavax.sql.ConnectionEventListenerjavax.sql.ConnectionPoolDataSourcejavax.sql.DataSourcejavax.sql.PooledConnectionjavax.sql.RowSetjavax.sql.RowSetEventjavax.sql.RowSetInternaljavax.sql.RowSetListenerjavax.sql.RowSetMetaDatajavax.sql.RowSetReaderjavax.sql.RowSetWriterjavax.sql.StatementEventjavax.sql.StatementEventListenerjavax.sql.XAConnectionjavax.sql.XADataSource
注意:
javax.sql包中的类和接口最初作为JDBC 2.0 Optional Package提供。此前,该可选包与作为J2SE 1.2一部分的java.sql包是分开的。从J2SE 1.4开始,这两个包都成为了Java SE的组成部分。
图 5-2、图 5-3、图 5-4 和图 5-5 分别展示了 DataSource 对象、连接池、分布式事务和 RowSet 相关的主要关系。

图 5-2 javax.sql.DataSource 和 java.sql.Connection 之间的关系

图 5-3 连接池涉及的关系

图 5-4 分布式事务支持涉及的关系

图 5-5 RowSet 关系
