注意:本文基于 Calcite 1.35.0 版本源码进行学习研究,其他版本可能会存在实现逻辑差异,对源码感兴趣的读者请注意版本选择。
前言
在上一篇深入理解 Apache Calcite HepPlanner 优化器一文中,我们介绍了查询优化器的基本概念和用途,并结合 Calcite HepPlanner 深入分析了启发式优化器的实现原理。启发式优化器使用相对简单,它直接对逻辑执行计划进行等价变换从而实现 SQL 优化,常见的启发式优化包含了:列裁剪、谓词下推等。启发式优化器实现简单,自然也存在一些缺陷,例如:它对执行的顺序有要求,不同的执行顺序可能会导致优化规则的失效,使得优化达不到预期的效果。
正是由于启发式优化器存在这些问题,使得它无法适应所有的 SQL 场景,因此当前主流的数据库系统更多是使用基于代价的优化器,或者将两者结合使用。基于代价的优化器能够为多个等价的执行计划生成代价 Cost 信息,然后选择代价最小的选项作为最终的执行计划,从而达到提升 SQL 执行效率的目的。
本文将重点为大家介绍 Calcite 中基于代价的优化器 VolcanoPlanner,首先我们会了解 VolcanoPlanner 背后的理论基础——Volcano/Cascades Optimizer,然后会介绍 VolcanoPlanner 的核心概念以及执行流程,最后再深入探究 Calcite VolcanoPlanner 的源码细节,结合一些实际的 SQL 优化案例,期望能够让大家彻底搞懂 VolcanoPlanner 优化器。
Volcano/Cascades 优化器
Calcite VolcanoPlanner 优化器是基于 Goetz Graefe 的两篇经典优化器论文 The Volcano Optimizer Generator: Extensibility and Efficient Search 和 The Cascades Framework for Query Optimization 实现的,因此在探究 VolcanoPlanner 优化器实现细节之前,让我们先来回顾下这两篇论文的核心思想,方便后续的学习和理解。
Volcano 优化器生成器
Volcano Optimizer Generator 的定位是一个优化器的生成器,其核心贡献是提供了一个搜索引擎。论文中提出了数据库查询优化器的基本框架,数据库实现者只需要为自己的 Data Model 实现相应的接口,便可以实现一个查询优化器。本文暂时忽略生成器相关的概念,只介绍论文在优化器方面提出的一些思路:
Volcano Optimizer 使用两阶段优化的方式,它使用
Logical Algebra来表示各种关系代数算子,而使用Physical Algebra来表示各种关系代数算子的实现算法。Logical Algebra 之间使用Transformation来完成变换,而 Logical Algebra 到 Physical Algebra 之间的转换则基于代价(Cost-Based)进行选择;Volcano Optimizer 中的变化都使用
Rule来描述。例如 Logical Algebra 之间的变化使用Transformation Rule,而 Logical Algebra 到 Physical Algebra 之间的转换使用Implementation Rule;Volcano Optimizer 中各个算子、表达式的结果使用
Property来表示。Logical Propery可以从 Logical Algebra 中提取,主要包括算子的 Schema、统计信息等。Physical Property可以从 Physical Algebra 中提取,表示算子所产生的数据具有的物理属性,比如按照某个 Key 排序、按照某个 Key 分布在集群中等;Volcano Optimizer 的搜索采用
自顶向下的动态规划算法(记忆化搜索)。
Cascades 优化器
Cascades Optimizer 是对 Volcano Optimizer 的进一步优化,Cascades Optimizer 提出了 Memo、Rule、Pattern 和 Search Algorithm 等基本概念,下面我们将围绕这些概念一一进行介绍。
Memo 数据结构
Cascades Optimizer 在搜索的过程中,它的搜索空间是一个关系代数算子树所组成的森林,而保存这个森林的数据结构就是 Memo。Memo 包含了两个最基本的概念:Expression Group(下文简称 Group) 和 Group Expression(对应关系代数算子)。每个 Group 中保存的是逻辑等价的 Group Expression,而 Group Expression 的子节点是由 Group 组成。下图是由五个 Group 组成的 Memo:

通过上面的 Memo 结构,我们可以提取出以下两棵等价的算子树,使用 Memo 结构存储下面两棵树,可以避免存储冗余的算子(如 Scan A 以及 Scan B)。

Rule 的改进
在 Volcano Optimizer 中,Rule 被分为了 Transformation Rule 和 Implementation Rule 两种。其中 Transformation Rule 用来在 Memo 中添加等价的关系代数算子。Transformation Rule 具有原子性,只作用于算子树的一个局部小片段,每个 Transformation Rule 都有自己的匹配条件,通过不停的应用匹配上的 Transformation Rule 来扩展搜索空间,寻找可能的最优解。Implementation Rule 则是为 Group Expression 选择物理算子。在 Cascades Optimizer 中,不再区分这两类 Rule。
Pattern 匹配规则
Pattern 用于描述 Group Expression 的局部特征。每个 Rule 都有自己的 Pattern,只有满足了相应 Pattern 的 Group Expression 才能够应用该 Rule。下图中左侧定义了一个 Selection -> Projection 的 Pattern,并在右侧 Memo 中红色虚线内匹配上了 Group Expression。

Searching Algorithm
Cascades Optimizer 为 Rule 的应用顺序做了细致的设计,例如每个 Rule 都有 promise 和 condition 两个方法,其中 promise 用来表示 Rule 在当前搜索过程中的重要性,promise 值越高,则该规则越可能有用,当 promise 值小于等于 0 时,这个 Rule 就不会被执行。而 condition 直接通过返回一个布尔值决定一个 Rule 是否可以在当前过程中被应用。当一个 Rule 被成功应用之后,会计算下一步有可能会被应用的 Rule 的集合。
Cascades Optimizer 的搜索算法与 Volcano Optimizer 有所不同,Volcano Optimizer 将搜索分为两个阶段,在第一个阶段枚举所有逻辑等价的 Logical Algebra,而在第二阶段运用动态规划的方法自顶向下地搜索代价最小的 Physical Algebra。Cascades Optimizer 则将这两个阶段融合在一起,通过提供一个 Guidance 来指导 Rule 的执行顺序,在枚举逻辑等价算子的同时也进行物理算子的生成,这样做可以避免枚举所有的逻辑执行计划,但是其弊端就是错误的 Guidance 会导致搜索在局部收敛,因而搜索不到最优的执行计划。
Volcano/Cascades Optimzier 都使用了 Branch-And-Bound 方法对搜索空间进行剪枝。由于两者都采用了自顶向下的搜索,在搜索的过程中可以为算子设置其 Cost Upper Bound,如果在向下搜索的过程中还没有搜索到叶子节点就超过了预设的 Cost Upper Bound,就可以对这个搜索分支预先进行剪枝。
VolcanoPlanner 基础介绍
前面部分我们介绍了 Volcano/Cascades 优化器的理论基础,想必大家已经对优化器的原理有了一些基础的认识。为了避免陷入代码细节,我们学习 VolcanoPlanner 之前,先来了解下 VolcanoPlanner 中涉及到的核心概念,理解这些概念会让我们阅读源码更加轻松。然后我们会从整体角度,再来学习下 VolcanoPlanner 的处理流程,看看 Calcite 逻辑计划是如何优化并转换为物理执行计划的。
核心概念
RelNode
Caclite 源码中对 RelNode 的定义为 A RelNode is a relational expression,即关系代数表达式,RelNode 继承 RelOptNode 接口,表示可以被优化器优化。关系代数表达式用于处理数据,所以他们通常使用动词命名,例如:Sort、Join、Project、Filter、Scan 等。在 Caclite 中,不建议直接实现 RelNode 接口,而是推荐继承 AbstractRelNode 抽象类。
AbstractRelNode 抽象类的核心属性和方法如下:
1 | public abstract class AbstractRelNode implements RelNode { |
traitSet用于记录当前 RelNode 的物理特征RelTrait,Calcite 中提供了Convention、RelCollation和RelDistribution3 种物理特征,分别表示调用约定(代表某一种数据源,不同数据源上的算子需要使用 Converter 进行转换)、排序和分布特征;getConvention方法是用于获取当前 RelNode 中记录的 Convention 特征;getRowType用于获取当前数据行的类型信息,RelNode 根节点的 RelDataType 可以代表最终查询结果的行记录类型信息;getInputs用于获取当前 RelNode 的子节点,RelNode 通过 inputs 组织成一个树形结构;estimateRowCount方法用于估计当前 RelNode 返回的行数,行数信息可以用来计算 RelNode 的代价 Cost;computeSelfCost方法用于计算当前 RelNode 的代价 Cost;register方法用于注册当前 RelNode 特有的优化规则,例如:InnodbTableScan实现了 register 方法,注册了和InnodbTableScan这类 RelNode 相关的优化规则。
RelSet
Calcite 对 RelSet 的定义为 A RelSet is an equivalence-set of expressions,即一组等价的关系代数集合,同一个 RelSet 中的关系代数具有相同的调用规约(Calling Convention)。RelSet 类中的核心属性如下:
1 | class RelSet { |
- RelSet 类是等价关系代数的集合类,不是 RelNode;
- 等价的关系代数集合存储在
rels中,他们具有相同的调用规约,但是其他物理属性可能不相同,例如:RelCollation 和 RelDistribution; - 物理属性相同的等价关系代数集合会存储在
subsets中,RelSubset对象会根据物理属性对关系代数进行归类,相同物理属性的关系代数会存储在同一个 RelSubset 中。
RelSubset
Caclite 对 RelSubset 的定义为 Subset of an equivalence class where all relational expressions have the same physical properties.,即 RelSet 等价类的子集,它会按照物理属性将关系代数 RelNode 进行分类,物理属性相同的 RelNode 会在同一个 RelSubSet 中。RelSubset 类中的核心属性如下:
1 | public class RelSubset extends AbstractRelNode { |
- RelSubset 实现了
AbstractRelNode,是一个特殊的关系代数 RelNode; - RelSubSet 中记录了物理属性相同的关系代数 RelNode,并且这些关系代数不是直接存储在 RelSubSet 中,而是通过引用 RelSet 对象并通过 traitSet 过滤得到;
- RelSubSet 会计算内部关系代数的最优代价 bestCost,并记录当前最优的执行计划 best,bestCost 和 best 会随着优化的执行而不断更新。
处理流程
介绍完 VolcanoPlanner 中的核心概念,让我们再来了解下 Calcite 优化器的处理流程,Julain 在 2016 年举办的 Hadoop Summit 大会上分享了 Cost-based Query Optimization in Apache Phoenix using Apache Calcite,其中介绍了 Caclite 优化器的处理流程,虽然已经过去了很久,但是仍然可以作为 VolcanoPlanner 的参考资料。

上图展示了 VolcanoPlanner 的处理流程,可以看到 SQL 语句被解析为 AST 后,通过 SqlToRelConverter 将 AST 转换为 RelNode 和 RexNode。RelNode Tree 就是我们常说的逻辑执行计划。方框内是 VolcanoPlanner 的核心流程,主要包含了如下几个关键步骤:
将匹配的规则 Rule 添加到
RuleQueue中,Calcite 提供了IterativeRuleQueue和TopDownRuleQueue;应用匹配的规则 Rule,对 RelNode Tree 进行转换;
进行相应的迭代,直到 RuleQueue 中的 Rule 全部迭代完成或者代价 Cost 不再变化;
基于 RelNode 的代价和深度匹配
Importance,Importance 描述了 RuleMatch 的重要程度,Importance 大的优先处理,每一轮迭代都会实时调整。
除了以上的几个关键步骤外,图中还描述了 VolcanoPlanner 中的重要组成部分:计划树(Plan Tree)、优化规则(Rules)、代价模型(Cost Model) 和 元数据提供器(Metadata Providers)。计划树通过前文介绍的 RelSet 和 RelSubset 维护了优化过程中所需的数据结构,优化规则用于对 RelNode 进行优化,以生成等价且更优的关系代数,代价模型用于计算 RelNode 的代价和累积代价,元数据提供器则提供了代价计算所需的一些统计信息,例如:Filter 选择性、Join 选择性等。这些组成部分在 VolcanoPlanner 中相互配合,共同完成了优化过程,在下面的源码探秘部分,我们将一一进行研究学习。
VolcanoPlanner 源码探秘
介绍完 VolcanoPlanner 中的核心概念和基础流程,想必大家对 VolcanoPlanner 已经有了初步地认识,但是想要彻底理解 VolcanoPlanner,还需要结合一些案例,对源码进行深入学习理解,才能知其然知其所以然。本小节将以 CsvTest#testSelectSingleProjectGz 测试 Case 为例,和大家一起探秘 VolcanoPlanner 源码。如下展示了测试 Case,使用了 smart 模型,表示使用 TranslatableTable 进行优化处理。
1 |
|
VolcanoPlanner 初始化
首先,我们来跟踪下 VolcanoPlanner 初始化流程,看下在初始化阶段,优化器都做了哪些准备工作。执行示例程序,在 CalcitePrepareImpl#createPlanner 方法中,我们可以看到如下初始化逻辑:
1 | /** |
创建 VolcanoPlanner 对象时,允许用户传入 costFactory 代价工厂,默认会使用 VolcanoCost.FACTORY 工厂类。初始化优化器时,同时会设置标量表达式(scalar expressions)执行器,负责计算表达式的结果。setTopDownOpt 方法会根据配置判断是否开启自顶向下优化,该配置默认为 false,同时会根据该参数初始化 RuleDriver 和 RuleQueue,本文先关注 Calcite 默认的 IterativeRuleDriver 和 IterativeRuleQueue,后续文章会再探讨 Volcano & Cascades 论文中提出的 TopDownRuleDriver 和 TopDownRuleQueue。
RelOptUtil.registerDefaultRules 方法会注册默认的优化规则,内部调用 planner.addRule 方法,将规则记录在优化器父类 AbstractRelOptPlanner 的 mapDescToRule 属性中。
1 |
|
Calcite JDBC 默认注册了 101 个优化规则,这些优化规则的作用,我们后续文章会进行分类学习,在实际使用中可以选择自己需要的优化规则去使用。到这里,Calicte 就完成了 VolcanoPlanner 的优化,并默认注册了 101 个优化规则。

setRoot 流程
VolcanoPlanner 初始化完成后,又会调用 SqlParser 进行 SQL 解析,并使用 SqlToRelConverter 将 AST 转换为 RelNode 逻辑执行计划,可以得到如下的 Logical Plan:
1 | LogicalProject(EMPNO=[$0], NAME=[$1], DEPTNO=[$2], GENDER=[$3], CITY=[$4], EMPID=[$5], AGE=[$6], SLACKER=[$7], MANAGER=[$8], JOINEDAT=[$9]) |
Calcite JDBC 流程中将优化器的调用封装在了 Program 中,如下示例展示了调用逻辑,最核心的方式是 setRoot 和 findBestExp,本小节先关注 setRoot 方法的实现逻辑,看看示例中的两次 setRoot 都进行了哪些处理。
1 | /** |
第一轮 setRoot
第一次调用 setRoot 方法,直接传递了原始的 RelNode,未进行 Trait 变换,setRoot 方法负责将 RelNode Tree 转换为 RelSubset Tree,并设置到 VolcanoPlanner 中的 root 属性中。如下是 setRoot 的代码实现,registerImpl 是其核心逻辑。
1 | // RelSubset 根节点 |
registerImpl 方法用于注册新的关系代数表达式,并将匹配的规则加入到队列中。如果 set(等价集合) 参数不为 null,则将当前表达式加入到等价集合中,如果已经注册了相同的表达式,则无需将其加入到等价集合以及队列中。
1 | private RelSubset registerImpl(RelNode rel, RelSet set) { |
onRegister
第一次调用 setRoot 方法时,rel 参数为 LogicalProject,因此会调用后续逻辑进行处理,onRegister 方法会确保 RelNode 的子节点也注册生成 RelSubset。AbstractRelNode#onRegister 方法实现逻辑如下,getInputs 方法会获取当前 RelNode 的子节点(返回 LogicalFilter 子节点),并调用 VolcanoPlanner#ensureRegistered 方法,确保所有的子节点都会进行注册,然后重新 copy 生成新的 RelNode。
1 |
|
VolcanoPlanner#ensureRegistered 方法会对当前子节点 LogicalFilter 进行注册,先调用 getSubset 从 mapRel2Subset 获取当前 RelNode 对应的 RelSubset,如果不存在则调用 VolcanoPlanner#register 方法进行注册。
1 | // 维护已注册的 RelNode 和 RelSubset 映射关系 |
VolcanoPlanner#register 方法会调用 VolcanoPlanner#registerImpl 对 LogicalFilter 节点进行注册,然后逻辑又重新回到了 VolcanoPlanner#registerImpl 方法。onRegister 方法会对 LogicalFilter 节点的子节点 CsvTableScan 进行注册,由于 CsvTableScan 节点没有子节点,因此在 onRegister 方法处理时会中断递归,此外,由于没有子节点,CsvTableScan 会返回当前 RelNode。
1 |
|
然后优化器会从双端队列 ruleCallStack 中获取首个元素,并记录到 provenanceMap 中,provenanceMap 用于记录 RelNode 的来源,包括 UnknownProvenance、DirectProvenance 和 RuleProvenance。如果当前参数的 RelSet 为 null,则会创建一个 RelSet 并添加到 allSets 中。registerClass 方法允许 RelNode 注册自己特有的优化规则,本案例中 CsvTableScan 注册了 CsvRules.PROJECT_SCAN 规则。完成规则注册后,优化器会调用 addRelToSet 和 fireRules 方法,这部分是 VolcanoPlanner 的核心逻辑,下面我们来一起深入分析下。
1 | private RelSubset registerImpl(RelNode rel, RelSet set) { |
addRelToSet
每个 RelNode 注册完成后会调用 addRelToSet 添加到等价集 RelSet 中,set.add(rel) 内部会调用 RelSet#getOrCreateSubset 方法,该方法会根据特征 Trait 判断 RelSubset 是否已经存在,不存在则创建 RelSubset 实例,此时 bestCost 为 VolcanoCost.INFINITY。然后会将返回的 RelSubset 维护到 mapRel2Subset 中,方便后续复用。propagateCostImprovements 会重新计算节点的代价,如果它的代价小于 RelSubset 的代价,则更新 RelSubset 中的 bestCost 和 best。
1 | private RelSubset addRelToSet(RelNode rel, RelSet set) { |
propagateCostImprovements 方法的实现逻辑如下,方法内部定义了一个优先级队列,队列会根据 RelNode 的代价 RelOptCost 进行排序,从而方便获取最小代价的 RelNode。然后从队列中弹出 RelNode,并遍历 RelNode 对应 RelSet 中的 RelSubset,判断当前计算的代价是否小于已知的最小代价,如果代价更小则更新最小代价 bestCost 和最优计划 best。
1 | void propagateCostImprovements(RelNode rel) { |
计算 RelNode 代价是通过 VolcanoPlanner#getCostOrInfinite 方法,如果 getCost 返回的代价为 null,则会返回无穷大代价 infCost。getCost 方法会先判断当前 RelNode 是否已经是 RelSubset,如果是则直接返回 bestCost。然后根据 noneConventionHasInfiniteCost 标记以及当前 RelNode 的 Trait 判断是否针对 None Convention 直接返回无穷大代价,noneConventionHasInfiniteCost 参数可以通过 VolcanoPlanner#setNoneConventionHasInfiniteCost 方法设置。当前节点的代价计算是调用 RelMetadataQuery#getNonCumulativeCost 方法获取,然后获取子节点的代价进行累加,即 RelNode 总代价 = RelNode 自身代价 + 所有子节点代价。
1 | private RelOptCost getCostOrInfinite(RelNode rel, RelMetadataQuery mq) { |
RelMetadataQuery#getNonCumulativeCost 方法如下,Calcite 会通过 Janino 动态生成 nonCumulativeCostHandler 对象,然后调用 RelMdPercentageOriginalRows#getNonCumulativeCost 方法,该方法会调用 RelNode#computeSelfCost 方法,此处为 CsvTableScan 实现的方法。CsvTableScan 会调用父类 TableScan 中的方法,此时会获取统计信息中获取行数信息 rowCount,然后使用优化器中的 CostFactory 计算代价。
1 | // RelMetadataQuery#getNonCumulativeCost 方法 |
最终返回的 CsvTableScan VolcanoCost 对象如下图所示,记录了 cpu、io 和 rowCount 信息。

propagateCostImprovements 方法会按照前文所述,将 RelSubset 中的代价和新计算的代价进行比较,如果发现更小代价,则会更新 bestCost 和 best 属性,RelSubset 更新后的对象如下图所示。

fireRules
生成完 RelSubset 并计算 RelNode 的代价后,VolcanoPlanner 会调用 fireRules 方法,对队列中的规则进行匹配筛选,fireRules 实现逻辑如下。
1 | /** |
classOperands 中记录了 RelNode 和 RelOptRuleOperand 的对应关系,RelOptRuleOperand 用于判断 RelOptRule 是否可以用于某个关系代数。下图展示了 CsvTableScan 对应的 RelOptRuleOperand 集合,这些 RelOptRuleOperand 都是和 TableScan 相关的规则。

对于每一个 RelOptRuleOperand,都会调用其 matches 方法,方法内会判断 RelNode 是否是 RelOptRuleOperand 中记录的 clazz 实例,以及 RelNode 是否包含定义的 trait 特征,最后会使用 predicate 方法对 RelNode 进行匹配。
1 | public boolean matches(RelNode rel) { |
好奇的读者可能会问,RelOptRuleOperand 记录的这些信息是在什么时候初始化的?以 CsvProjectTableScanRule 为例,在该优化规则初始化时,会调用 super(config) 方法,使用 OperandBuilderImpl.operand(config.operandSupplier()) 初始化 RelOptRuleOperand 类,感兴趣的朋友可以自行探究下。
RelOptRuleOperand 匹配成功后,会创建一个 DeferringRuleCall,该类表示对 Rule 的调用,并且可以延迟执行。然后调用 DeferringRuleCall#match 方法应用当前匹配的规则,match 方法会调用 VolcanoRuleCall#matchRecurse 方法,如果规则匹配则会调用 onMatch 方法。DeferringRuleCall#onMatch 方法会匹配规则以及 RelNode 封装成 VolcanoRuleMatch,然后添加到 RuleQueue 中。
1 | // VolcanoRuleCall#matchRecurse 方法 |
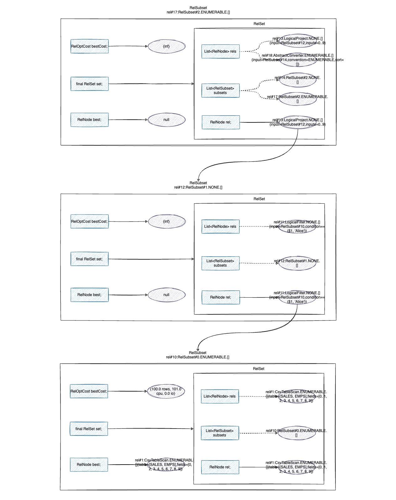
至此,setRoot 就完成了对 CsvTableScan 节点的处理,为 CsvTableScan 生成了 RelSet 和 RelSubset,并筛选了 CsvTableScan 匹配的规则。CsvTableScan 对应的 RelSubset 会以 inputs 的形式返回,提供给 LogicalFilter 作为子节点,LogicalFilter 仍然会按照前文介绍的 onRegister -> addRelToSet -> fireRules 的流程进行处理,并同样返回 RelSubset 作为 LogicalProject 的子节点。LogicalFilter 和 LogicalProject 由于 Convention 为 None,因此计算代价时,他们的代价为正无穷,执行完第一轮 setRoot 方法,最终会得到如下的 RelSubset 树。
1 | LogicalProject(subset=[rel#14:RelSubset#2.NONE.[]], EMPNO=[$0], NAME=[$1], DEPTNO=[$2], GENDER=[$3], CITY=[$4], EMPID=[$5], AGE=[$6], SLACKER=[$7], MANAGER=[$8], JOINEDAT=[$9]) |
RelSubset 树是通过成员变量 final RelSet set 变量实现,RelSet 中维护了当前 RelNode,通过 RelNode 的 input 维护了 RelSubset 子节点,以此类推,形成了一颗 RelSubset 树,整体结构如下图所示。

第二轮 setRoot
在调用第二轮 setRoot 前,会优先判断当前 RelNode 的 Trait 是否和目标 Trait 相同,不相同则调用优化器的 changeTraits 方法变换特征。由于 RelNode 中的 Convention Trait 是 NONE,目标 Convention Trait 是 ENUMERABLE,因此会先调用 changeTraits 方法。
1 | final RelNode rootRel2 = rel.getTraitSet().equals(requiredOutputTraits) ? rel : planner.changeTraits(rel, requiredOutputTraits); |
changeTraits
changeTraits 实现逻辑如下,会传入 RelNode 和期望的 RelTraitSet,然后先调用 ensureRegistered 确保所有的 RelNode 都注册成 RelSubset,然后调用 getOrCreateSubset 方法生成 RelTraitSet 对应的 RelSubset。
1 | public RelNode changeTraits(final RelNode rel, RelTraitSet toTraits) { |
此时,根节点 RelSubSet 的 Convention 已经变换为 ENUMERABLE,子节点 RelSubSet 的 Convention 仍然是 NONE,后续需要关注子节点 Convention 的变换时机。

registerSubset
由于经过了第一轮 setRoot 以及 changeTraits 处理,rootRel2 变成了一颗 RelSubset 树,在第二轮 setRoot 调用 registerImpl 时,由于 RelNode 已经是 RelSubset,因此会调用 registerSubset 方法。
1 | // VolcanoPlanner#registerImpl 方法 |
registerSubset 方法实现逻辑如下,首先会尝试对 RelSet 进行合并,由于当前案例中 RelSet set 为 null,未覆盖 merge 逻辑,后续我们会探索其他复杂案例的 RelSet 合并操作。canonize 方法用于处理当前 RelSubset 存在多个等价的 RelSubset 时,获取原始的 RelSubSet。
1 | private RelSubset registerSubset( RelSet set, RelSubset subset) { |
ensureRootConverters
最后会执行 ensureRootConverters 方法,确保根节点的等价集合都包含了 AbstractConverter,以便于发现代价更小的实现时,能够将 RelSubset 转换为根节点。ensureRootConverters 方法实现逻辑如下,如果根节点中记录的等价关系代数 RelNode 已经是 AbstractConverter,则直接添加到 subsets 集合中。然后判断根节点的所有 RelSubset,如果发现 root trait 和 subset trait 不同时,将会注册一个 AbstractConverter(AbstractConverter 是一个 RelNode,用于将一个关系代数转换为指定 Convention 的关系代数)。
1 | /** |
然后调用 register 方法,分别将 AbstractConverter 和 root 节点作为参数传入,然后调用 ensureRegistered 方法将 RelNode 注册为 RelSubset,此处 root 节点已经为 RelSubset,所以会直接返回,并获取到 RelSubset 对应的 RelSet。
1 | public RelSubset register(RelNode rel, RelNode equivRel) { |
然后逻辑会再次调用到 registerImpl 方法,当发现当前节点是 Converter 时,会尝试将 Converter merge 到 Converter 子节点的 RelSet 中。
1 | private RelSubset registerImpl(RelNode rel, RelSet set) { |
第二轮 setRoot 结束后,RelSubset 的树形结构如下图所示,根节点的 Convention 变成了 ENUMERABLE,根节点 RelSet 中记录的 rels 增加了 AbstractConverter,subsets 增加了 Convention 为 ENUMERABLE 的 RelSubset,其他子节点的信息和第一轮 setRoot 一致。

findBestExp 流程
完成了 setRoot 流程后,最后一步就是调用 findBestExp 方法,根据 setRoot 阶段生成的 RelSubset 树以及其中记录的代价信息,寻找最优的执行计划。下面是 findBestExp 方法的实现,核心的处理逻辑主要是 ruleDriver.drive() 和 buildCheapestPlan 方法,ruleDriver.drive() 负责从 ruleQueue 中取出匹配的规则并进行关系代数变换,并和之前的代价进行比较以寻找每一个节点的最小代价实现。buildCheapestPlan 方法则遍历整个 RelSubset 树,寻找出全局最优的执行计划。
1 | /** |
drive
本文案例中 driver 的实现类为 IterativeRuleDriver,该方法负责应用规则,按照优化规则对关系代数进行变换。IterativeRuleDriver#drive 方法实现逻辑如下,该方法使用了一个 while(true) 死循环,会不断地从 ruleQueue 中弹出规则,并调用 VolcanoRuleMatch#onMatch 方法对关系代数进行变换。当 ruleQueue 中没有匹配的规则,或者优化器抛出了 VolcanoTimeoutException 时,此时会中断循环。
1 | public void drive() { |
当前的案例中,preQueue 中记录了 2 个需要预先处理的匹配规则:ExpandConversionRule 和 ProjectRemoveRule,ruleQueue 包含了 4 个匹配规则,分别是 EnumerableFilterRule、ProjectFilterTransposeRule、EnumerableProjectRule 和 ExpandConversionRule。
ExpandConversionRule 则用于将 AbstractConverter 转换为 converters 链,converters 链会将原始的关系代数转换到目标特征。ProjectRemoveRule 负责将仅返回其输入的 Project 节点转换为其子节点,例如:Project(ArrayReader(a), {$input0}) becomes ArrayReader(a)。
EnumerableFilterRule 和 EnumerableProjectRule 在 Calcite 中属于 ConverterRule,负责将 LogicalFilter、LogicalProject 转换为 EnumerableFilter 和 EnumerableProject。ProjectFilterTransposeRule 会将 Project 和 Filter 进行转置变换,属于 TransformationRule。

从队列中弹出 VolcanoRuleMatch 后会调用 VolcanoRuleMatch#onMatch 方法进行关系代数变换,方法实现逻辑如下。VolcanoRuleMatch 继承了 RelOptRuleCall,RelOptRuleCall 代表了对 RelOptRule 的调用,并传递了一组关系表达式作为参数。开始 onMatch 前,会将当前的 VolcanoRuleCall 添加到 deque 头部,然后调用不同 rule 的 onMatch 方法,完成后 finally 代码块会从 deque 头部弹出。
1 | // VolcanoRuleMatch 继承了 RelOptRuleCall,RelOptRuleCall 代表了对 RelOptRule 的调用,并传递了一组关系表达式作为参数 |
以 EnumerableFilterRule 为例,onMatch 方法会先调用 convert 方法,将 LogicalFilter 转换为 EnumerableFilter,然后调用 transformTo 方法对 RelNode 树进行变换。
1 | public void onMatch(RelOptRuleCall call) { |
VolcanoRuleCall#transformTo 实现逻辑如下,由于 EnumerableFilter 是转换的节点,会调用 ensureRegistered 方法对该节点进行重新注册,此时会计算 EnumerableFilter 的代价,并更新 RelSubset 中记录的最小代价。
1 | public void transformTo(RelNode rel, Map<RelNode, RelNode> equiv, RelHintsPropagator handler) { |
变换完成后 RelSubset 树更新了 bestCost,并且 rels 中同时记录了 LogicalFilter 和 EnumerableFilter。

buildCheapestPlan
变换完成后,会调用 RelSubset#buildCheapestPlan 方法构建代价最小的执行计划,buildCheapestPlan 方法实现逻辑如下,首先会初始化 CheapestPlanReplacer 类,它负责遍历 RelSubset 树并将每个节点替换为代价最小的 RelNode,遍历完成后返回全局最小代价的执行计划。
1 | /** |
CheapestPlanReplacer#visit 是处理的核心逻辑,其实现细节如下,首先会根据 RelNode 的 Id 标识从 visited 中获取最优节点,如果当前节点已经遍历过则会直接返回。如果 visited 中未包含,则会判断节点是否为 RelSubset,案例中的节点已经都变换为 RelSubset,因此这一步会找出 RelSubset 中的最小代价 cheapest 进行替换。然后会继续遍历子节点寻找 cheapest 进行替换,替换后的子节点会和原子节点进行比对,不同则会将新的子节点复制到当前节点中。
1 | public RelNode visit(RelNode p, int ordinal, RelNode parent) { |
最终,我们得到了如下的最优执行计划,Calcite 执行器会生成执行代码,执行并返回查询结果。
1 | EnumerableFilter(condition=[=($1, 'Alice')]) |
整体流程总结

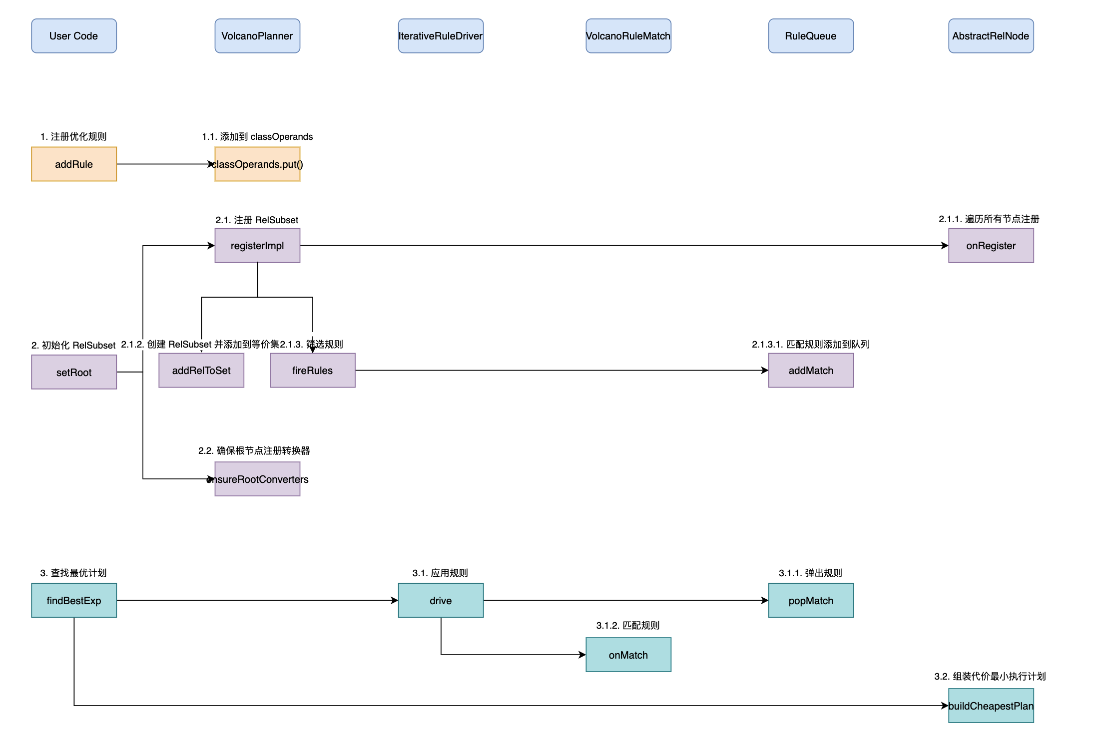
前文我们以简单的查询语句为例,一起探究了 VolcanoPlanner 优化器实现细节,想必大家阅读完一定有所收获。为了加深大家对优化器的理解,最后我们再进行一些梳理总结,上图展示了 VolcanoPlanner 优化器的整体流程,总体上可以分为三步:
- 第一步:注册优化器规则。通过调用
addRule方法,我们可以快速将优化器规则注册进来,这些规则会维护在 VolcanoPlanner 的 classOperands 对象中,后续筛选规则时会从该对象中获取规则; - 第二步:初始化
RelSubset。这步会遍历逻辑计划树,将每个节点注册成为 RelSubset 并维护节点的代价信息,然后将逻辑计划树转换为 RelSubset 树,RelSubset 对象关联了所属的RelSet对象,该对象维护了当前节点的等价集合,RelSubset 中记录的是当前已知代价最小的关系代数。fireRules方法负责筛选规则,会将匹配的规则添加到队列中; - 第三步:查找最优计划。根据前文初始化的 RelSubset 树以及队列中记录的匹配规则,该步骤会调用
drive方法应用规则,然后通过onMatch方法对关系代数进行变换,完成变换后会重新计算代价信息,并更新 RelSubset 和 RelSet 对象。最后会调用 buildCheapestPlan 方法,从 RelSubset 树中获取整体代价最小的执行计划。
结语
本文首先介绍了 Volcano/Cascades 优化器的理论基础,Volcano 优化器生成器论文中介绍的 Logical Algebra、Physical Algebra、Transformation Rule,以及 Cascades 优化器论文中介绍的 Memo 数据结构,Pattern 匹配规则等概念在 Calcite VolcanoPlanner 中都有体现,大家在阅读代码时可以参考论文中的概念进行理解。
然后介绍了 VolcanoPlanner 中的一些基础概念——RelNode、RelSet 和 RelSubset,理解了这些概念对学习 VolcanoPlanner 原理非常有帮助。同时,我们参考了 Julain 分享的 Cost-based Query Optimization in Apache Phoenix using Apache Calcite,提前了解了 VolcanoPlanner 的处理流程,整体上对优化流程有了一些了解。最后,本文结合一个简单的案例,深入 Calcite 源码细节,带领大家一起探究了整个流程。
限于文章的篇幅以及案例的选择,VolcanoPlanner 优化器的一些细节本文无法全面覆盖,还请各位读者多多包涵。下一篇文章,我们将关注 VolcanoPlanner 中的统计信息和代价模型,并会通过一个多表关联查询的案例,一起探究下 VolcanoPlanner 优化器是如何使用统计信息和代价模型进行代价计算,在多表关联查询 SQL 中,VolcanoPlanner 又会使用哪些优化方式得到最优执行计划。欢迎大家持续关注后续文章,如果有感兴趣的问题,也欢迎大家留言交流。
写在最后
笔者因为工作原因接触到 Calcite,前期学习过程中,深感 Calcite 学习资料之匮乏,因此创建了 Calcite 从入门到精通知识星球,希望能够将学习过程中的资料和经验沉淀下来,为更多想要学习 Calcite 的朋友提供一些帮助。

欢迎关注
欢迎关注「端小强的博客」微信公众号,会不定期分享日常学习和工作经验,欢迎大家关注交流。

